EN
新闻中心
您当前的位置:首页 > 新闻中心 > 云联商城新闻
公司 “智能计量大数据云平台”被工信部评定为“大数据产业发展试点示范项目”
发布时间:2020-03-10
  |  
阅读量:
  |  
文章来源:云联商城
字号:
A+ A- A

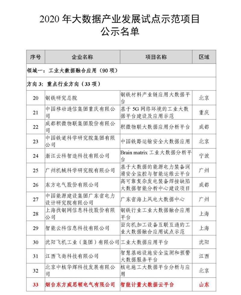
近日,工业和信息化部办公厅公布了2020年度大数据产业发展试点示范项目名单,东方威思顿公司自主研发的“智能计量大数据云平台”名列其中。

工业和信息化部为进一步贯彻《国务院关于印发促进大数据发展行动纲要的通知》文件,围绕工业大数据融合应用、民生大数据创新应用、大数据关键技术先导应用、大数据管理能力提升4大类7个细分方向,遴选一批大数据产业发展试点示范项目,通过试点先行、示范引领,总结推广可复制的经验、做法。威思顿智能计量大数据云平台凭着多年来在行业内的广泛应用和影响力,以及先进的产品技术和成熟的解决方案创新力,入选" 2020年大数据产业发展试点示范项目" 。


       据悉,该平台经过多个现场的实践与验证,突破了多项技术瓶颈,实现海量、异构电力计量数据的统一存储、实时处理、混合应用、智能分析,满足千万用户用电数据的实时存储、计算及挖掘分析需求,并应用于尼泊尔国家级AMI项目及智慧管廊、数字化油田、售电平台项目中,充分展示了云联商城的“软”实力。

此次入选是对云联商城在智能计量领域取得成绩的肯定,公司将以“精进研发终极版”为指引,精确识别客户本源需求,形成系统解决方案并不断优化,促进智能计量领域产业发展,推进我国大数据产业健康有序发展。



  • 郑州裕和装饰设计有限公司
  • 开源建工集团有限公司
  • 上海斐白时装有限公司
  • 成都腾烁科技有限公司
  • 广东值信科技有限公司
  • 东莞市渝晟生物科技有限公司
  • 赣州投远科技有限公司
  • 南京安科盾企业管理咨询有限公司
  • 北京攻蜂科技有限公司
  • 潮州市中信食品有限公司
  • 南昌市东湖区新维纳斯经典婚纱摄影设计广场
  • 盐城希野环保科技有限公司
  • 南京新沐科技有限公司
  • 深圳市海腾文化教育有限公司
  • 河北升晨消防设备有限公司
  • 威海经济技术开发区九场长教育咨询服务工作室
  • 云南护航叁农通企业管理咨询有限公司
  • 南京市建邺区万达苗方美容店
  • 北京极速定位科技有限公司